Iran’s Next Transformation: How War Could Shift Power from Clerics to the Military
Executive Summary
The outcome of the war involving Iran and the future of Iran’s government remain uncertain. Most analysts anticipate one of two outcomes: either regime collapse or regime survival with the majority of the system’s core features intact. But analysts and policymakers must consider a third possibility — that of a gradual, internal transformation in which Iran’s military-security establishment, particularly the Islamic Revolutionary Guard Corps, or IRGC, becomes the dominant center of power within the existing system, increasingly constraining clerical authority. The difference, therefore, is not simply that Iran’s government becomes more hardline in the wake of this current war, but that the locus of effective authority institutionally shifts to Iran’s military.
The Islamic Republic of Iran is a constellation of institutions with overlapping mandates and sources of legitimacy among clerical, civilian, and military bodies. Internal legitimacy rests heavily on ideological foundations, enabling religious clerics to maintain central authority in accordance with the Islamic Republic’s revolutionary underpinnings. The IRGC operates as a military force and a security apparatus, and has become central to Iran’s broader regional posture. The IRGC has also expanded its influence within key sectors of Iran, including infrastructure, energy, and telecommunications. The interplay between military and religious authorities enables the regime to adapt, withstand external economic coercion, and interweave domestic and foreign policy.
Wars tend to elevate coercive institutions tasked with defense, coordination, and survival. In the case of Iran, this dynamic particularly favors the IRGC, as it is the institution best equipped to ensure the regime’s survival through the use of force. War thus pivots domestic legitimacy away from ideology to security and survival. Iran’s current war posture suggests it may gradually shift toward a military-dominant form of governance similar to that in Pakistan; though, it should be noted that there are stark historical differences between the two countries.
So long as Iran remains on a war footing, the IRGC is likely to remain a central actor. There are several pathways to a military-centered political order in Iran, all of which evolve gradually without complete regime collapse. In any configuration, clerical structures may stay formally intact, but be further constrained in their governing role. While far from a foregone conclusion, analysts and policymakers must prepare for such a possibility: an Iranian state governed by a centralized military authority — driven less by ideological considerations than by security imperatives — more rigid and resistant to diplomatic compromise.
Introduction: War and the reordering of power in Iran
The trajectory of the war involving Iran, the United States, and Israel remains uncertain. It may settle into a contained confrontation, expand into a broader regional conflict, or end through de-escalation. But whatever its external outcome, the war is already transforming something equally consequential: the internal balance of power within the Iranian state.
Much of the analysis surrounding the conflict has understandably focused on its geopolitical implications, including regional escalation, nuclear risk, and the durability of deterrence. Less attention has been paid to how sustained external conflict could reshape the internal architecture of the Iranian regime. Yet history suggests that wars of this kind do not simply test states; they reorder them.
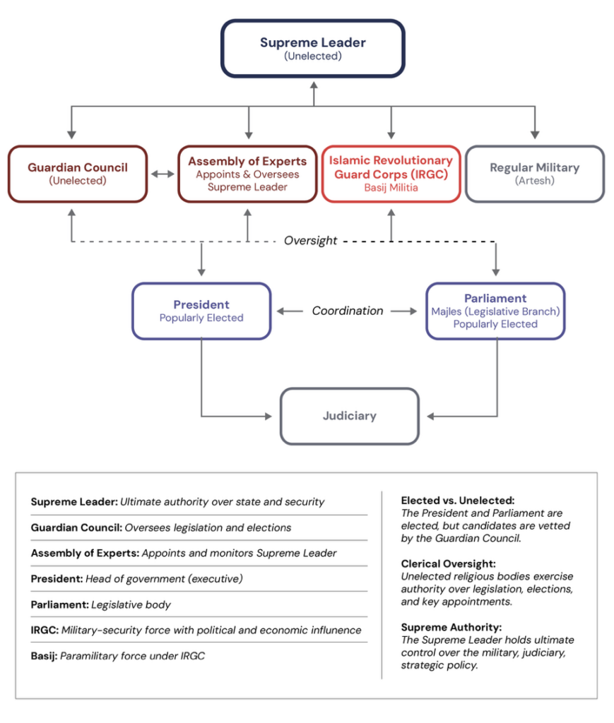
Figure 1. Governance Structure of the Islamic Republic of Iran

Before the war, this internal architecture was already complex and layered. Iran’s political system combined republican and theocratic elements in a hybrid structure in which elected institutions, including the presidency and parliament, operated alongside unelected bodies dominated by clerical authority. The office of the Supreme Leader stood at the apex of this system, which held ultimate control over key areas of state policy. Power has long been distributed across multiple centers, including political, religious, and security institutions, with the Islamic Revolutionary Guard Corps, the IRGC, playing an increasingly influential role beyond its formal military function. While this arrangement allowed for a degree of political competition, it remained tightly bound by mechanisms designed to preserve the ideological foundations of the Islamic Republic.
The war has begun to place this system under acute strain. Israeli and US airstrikes, combined with Iran’s retaliatory actions, have expanded the conflict beyond proxy confrontation into direct military engagement. The killing of key figures within Iran’s leadership and the resulting shifts in operational authority have introduced new pressures on an already complex distribution of power. While the full contours of these changes remain unclear, early developments suggest that wartime conditions are beginning to reshape how authority is exercised within the state, highlighting how quickly conflict can alter internal balances.
Within this context, most prevailing frameworks remain confined to a familiar binary. On one side lies the expectation that the Islamic Republic will endure, perhaps altered but fundamentally intact, with clerical institutions adapting to new pressures while preserving the system’s core features. On the other lies the prospect of rupture, in which accumulated economic strain, public discontent, and military confrontation trigger a popular uprising capable of bringing about regime collapse. Both scenarios are plausible, but neither fully captures the range of political trajectories that wartime conditions can produce.
There is a third possibility, less discussed but increasingly relevant as the conflict unfolds. Iran may neither collapse nor simply persist, but instead evolve into a system in which a military-security establishment becomes the primary and dominant force in political and economic life. In this scenario, power would gradually shift away from clerical and electoral institutions toward coercive ones, most prominently the Islamic Revolutionary Guard Corps, which would exercise decisive influence over governance, whether directly or from behind a civilian facade. This would represent not simply a deepening of existing trends, but a qualitative shift in which institutions that currently share authority within the system can no longer meaningfully shape political outcomes.
The key difference is not simply an increase in military influence, but a shift in the locus of effective authority. In such a scenario, institutions that currently retain meaningful roles within the system, particularly clerical bodies, elected officials, and technocratic actors, would see their capacity to shape outcomes significantly reduced. Their formal positions might remain intact, but their influence would be increasingly circumscribed by a security establishment capable of defining strategic priorities and enforcing political boundaries. The result would not be the disappearance of existing institutions, but their subordination within a more tightly controlled hierarchy.
This trajectory bears resemblance, in important respects, to the military’s role in Pakistan. There, formal political institutions continue to function, but within boundaries set and enforced by a powerful security establishment that serves as the state’s ultimate arbiter.
Such an outcome is neither inevitable nor preordained. Iran’s political system differs in important ways from Pakistan’s, and those differences may constrain any such evolution. Yet to dismiss this possibility outright is to overlook a central dynamic of wartime politics. Prolonged conflict tends to empower the institutions best equipped to wage it.
As the war continues, the question is no longer simply whether the Islamic Republic will survive or fall. It is also who, within that system, will emerge stronger, and what kind of state Iran will become as a result.
Moving beyond the binary: The limits of prevailing frameworks
For decades, analysis of the Islamic Republic has revolved around a single question: How stable is the regime?1This framing has produced a familiar spectrum of answers, ranging from confident assertions of resilience to periodic predictions of imminent collapse. Despite their differences, these perspectives share a common assumption. Iran’s future will ultimately be decided by whether the existing system endures or gives way.
This binary lens has become even more pronounced in the context of the current war. As external pressure intensifies, observers have gravitated toward two competing expectations. One holds that the regime, though strained, will adapt and survive, tightening internal control while recalibrating its external posture. The other anticipates that the combined weight of military confrontation, economic hardship, and public dissatisfaction could trigger systemic breakdown.
Both views capture important elements of Iran’s current reality. But they also obscure a third, often-overlooked dimension of political change: transformation within the regime itself.
States under sustained external pressure do not always collapse, nor do they simply persist unchanged. More often, they undergo internal reconfiguration. Power shifts among institutions. The result is not necessarily a new regime, but a different kind of state.
Iran today exhibits many of the conditions under which such transformations occur. It is engaged in a high-stakes external conflict. Its economy is under severe strain. Its political system is internally differentiated, with overlapping centers of power among clerical, military, bureaucratic, and economic actors.2Its leadership faces the dual challenge of managing external threats and domestic expectations.
The question of Iran’s future cannot be reduced to survival versus collapse. It must also account for the possibility that the system endures in a fundamentally altered form, one in which the balance of power shifts toward institutions whose authority is rooted not in ideology or electoral legitimacy, but in coercion, organization, and control over the instruments of force. While military and security institutions already exercise significant influence, they do not fully dominate the system; clerical authorities, elected bodies, and other actors continue to shape outcomes, even within constrained boundaries.
It is within this space, between continuity and rupture, that the possibility of a military-dominated political order begins to take shape.
The ‘Pakistan model’: What it is and what it is not
To assess whether Iran could evolve toward a military-dominated political order, it is necessary to clarify what such a model entails. The comparison to Pakistan is not a claim of equivalence or a prediction of institutional replication.3Rather, it serves as an analytical shorthand for a pattern of power that has emerged in different forms across several states under conditions of sustained insecurity.
At its core, the “Pakistan model” describes a system in which the military establishment operates as the ultimate arbiter of the governing order. Civilian institutions continue to function, including elections, courts, and a partially autonomous media. Yet the boundaries within which these institutions operate are neither fully autonomous nor entirely transparent. They are shaped, directly or indirectly, by a powerful security apparatus that retains the capacity to intervene, constrain, or reconfigure political outcomes when core interests are perceived to be at stake. While elements of this dynamic are already present in Iran, the current system still involves a more complex distribution of authority, in which clerical institutions and elected bodies retain meaningful, if constrained, roles in shaping policy outcomes.
In such a system, the military does not need to govern continuously or overtly. Its influence is often exercised behind the scenes, through networks of patronage, control over key economic sectors, and selective intervention in moments of crisis. Civilian leaders may govern, but they do so within parameters that reflect the preferences and red lines of the security establishment.
This arrangement differs from both classical military dictatorship and liberal civilian rule. It is neither characterized by the permanent suspension of political institutions nor by their full independence. Instead, it produces a hybrid order in which formal structures of governance coexist with an informal hierarchy of power.
A key feature of this model is the source of its legitimacy. In Pakistan, the military has long positioned itself as the guardian of the state, responsible for preserving territorial integrity, managing external threats, and ensuring internal stability. This role has been reinforced by repeated crises that elevated the military’s status as the most cohesive and capable national institution.
At the same time, the Pakistani model has been sustained by a degree of institutional pluralism. Courts, political parties, and segments of civil society continue to operate, even if their autonomy is constrained. The system relies not only on coercion but also on a managed equilibrium between military authority and civilian participation.
It has adjusted over time through cycles of intervention, accommodation, and partial retreat. Its defining characteristic, however, remains consistent. The military does not simply defend the state; it defines the limits of political possibility within it.
Understanding this model in its own terms is essential before applying it to Iran. The question is not whether Iran will become Pakistan, but whether the internal dynamics of war, institutional competition, and shifting legitimacy could produce a system in which a military-security establishment plays a similarly dominant role. In fact, Iran’s post-revolutionary state structure has long included informal networks that shape power dynamics.
The case against: Structural constraints on a Pakistani trajectory
Despite the analytical appeal of the Pakistan model, there are strong reasons to question its applicability to Iran. Iran’s historical formation, institutional structure, and political economy differ in ways that may limit the emergence of sustained military dominance.
One important difference lies in the historical foundations of the state. Pakistan emerged from the partition of British India as a homeland for South Asian Muslims. Its identity was forged in the context of displacement and insecurity, and from its inception the military positioned itself as a central guardian of that identity. Over time, this role became embedded in the political culture of the state.
Iran’s modern political order rests on a different foundation. The Islamic Republic is the product of a revolutionary transformation rather than a post-colonial partition. Its legitimacy derives from an ideological project that combines religious authority with anti-imperial narratives. This origin has produced a system in which clerical authority is deeply intertwined with governance, and in which political legitimacy has been anchored as much in ideology as in security.
A second distinction concerns the structure of authority within the state. In Pakistan, the military has long stood above civilian and religious actors as the most coherent and powerful institution. Clerical groups play a role in society and politics, but they do not constitute the core of the state. In Iran, by contrast, religious authority occupies a central and institutionalized position. Political participation is filtered through mechanisms reflecting ideological and clerical oversight, and key institutions are designed to preserve the revolution’s foundational principles.
From this perspective, the idea that a military institution could displace or subordinate clerical authority appears structurally constrained. The system is not simply layered; it is organized around a hierarchy of legitimacy in which religious authority remains central.
A third difference lies in the nature of institutional pluralism. Pakistan’s political order, even under military influence, has maintained a degree of constitutional life. Courts function, political parties compete, and the media operate with varying degrees of freedom. These institutions are often constrained but not entirely subordinated. There exists a societal expectation that they should persist, even if imperfectly.
Iran’s system has historically allowed for competition within defined boundaries, but it is more tightly structured around ideological-revolutionary conformity. The space for autonomous institutional development is narrower, and oversight mechanisms are more deeply embedded within the system itself. This limits the emergence of the kind of managed pluralism that has helped sustain Pakistan’s hybrid order.
Economic structure presents another point of divergence. In Pakistan, the military exerts influence over the economy through indirect ownership, pension funds, and affiliated enterprises. At the same time, it coexists with entrenched landowning and commercial elites whose interests are aligned, or at least compatible, with military dominance. This creates a form of elite equilibrium in which the military benefits from economic participation without fully displacing other actors.
Iran’s economy, by contrast, is more fragmented and more deeply shaped by state-linked and quasi-state entities. Sanctions, state control, and ideological institutions have produced a system in which economic power is distributed across a range of actors, including religious and revolutionary foundations. This structure both enables and constrains consolidation. While elements of a “military-bonyad” complex already exert significant influence across key sectors of the economy, this influence remains embedded within a broader and fragmented system in which no single actor fully dominates.
Taken together, these differences raise a central question: Can Iran realistically evolve toward a system resembling the Pakistan model without the historical legitimacy, institutional configuration, and elite alignment that have sustained military dominance in Pakistan?
The implication is not that Iran is immune to internal transformation. Rather, it is that any such transformation is likely to be shaped and constrained by the specific logic of the Islamic Republic, which may limit the extent to which military power can serve as the state’s organizing principle.
The counter-argument: The quiet rise of a military-centered order
The structural constraints outlined above are significant. Yet they do not necessarily preclude a shift toward a military-dominated political order. A competing interpretation suggests that Iran’s system is more flexible and more internally contested than it often appears. Under this view, the very features that seem to anchor clerical authority may, under sustained pressure, enable a gradual reconfiguration of power rather than a rigid preservation of the status quo.
A starting point for this argument is a reconsideration of how authority is distributed within the Islamic Republic. While the system is frequently described as clerically dominated, it is more accurately understood as a layered structure composed of multiple centers of power. Religious institutions are central, but they do not operate in isolation. Parallel networks exist within the military, the bureaucracy, and the economic sphere. These networks interact, compete, and at times overlap, creating a political order that is more dynamic than its formal structure suggests.
Within this landscape, the Islamic Revolutionary Guard Corps occupies a distinctive position. It is not simply a military force, but an institution deeply embedded in the state’s political and economic fabric. Over time, it has expanded its influence across key sectors, including infrastructure, energy, and strategic industries, such as telecom, all in the name of security.4It also plays a central role in Iran’s regional posture, giving it both domestic authority and external relevance.
From this perspective, the comparison to Pakistan does not require institutional similarity at the outset. What matters is trajectory. In Pakistan, the military did not emerge fully formed as the dominant political actor. Its role evolved through crises, institutional weaknesses, and the consolidation of authority in moments of uncertainty. A similar process, some argue, may already be underway in Iran, especially in light of the military confrontations with Israel and the United States.
Economic structure reinforces this possibility. Although the IRGC is not the sole actor within Iran’s semi-state economy, it is among the most organized and cohesive. This trajectory can be understood as both the continuation of a long-term evolution and a potential inflection point, in which the gradual expansion of military influence reaches a threshold that begins to redefine the overall structure of authority rather than simply intensifying existing patterns. Other powerful entities, including major religious and revolutionary foundations, control significant assets and operate with a degree of autonomy. Under stable conditions, this distribution of power can persist. Under conditions of crisis, however, fragmentation can give way to consolidation. Institutions with superior organization and coercive capacity are often best positioned to dominate or absorb others.
This raises a further point about the relationship between clerical and military authority. The assumption that religious institutions will continue to dominate the security apparatus may not hold indefinitely. Political systems are not static. Hierarchies that appear entrenched can shift when underlying conditions change. In moments of crisis, authority tends to flow toward those who control the means of coercion and the mechanisms of survival.
The ongoing war may accelerate such a shift. Conflict elevates institutions capable of defending the state, managing uncertainty, and projecting power. It also reshapes the basis of legitimacy. In periods of sustained confrontation, the ability to protect the nation can become more salient than adherence to ideological principles. If Iran emerges from the current conflict with its territorial integrity intact, the institutions most closely associated with that outcome are likely to gain political capital and popular legitimacy.5
In this context, the IRGC could come to be seen not only as the guardian of the revolution but as the defender of the nation. That distinction matters. It signals a potential shift in legitimacy, from one rooted primarily in ideology to one grounded in security and survival. Such a shift would bring Iran closer to the political logic that underpins military dominance in other contexts.
From this vantage point, the Pakistan model is not an imposed analogy, but a possible outcome of gradual internal evolution. The process need not involve a dramatic rupture or overt seizure of power. It could unfold incrementally, as military institutions expand their influence and reshape the boundaries within which other actors operate.
If such a trajectory continues, its implications would become increasingly visible, not only in the distribution of power but in the character of governance itself. Decision-making would likely become more centralized, less contested, and more insulated from both ideological deliberation and electoral pressures. The already limited space for reformist or technocratic influence could narrow further, as institutions associated with popular legitimacy lose ground to those rooted in coercive capacity. This could produce a system that is, in some respects, more internally disciplined and operationally efficient, but also less adaptable, with fewer channels for policy correction or societal feedback.
The question, then, is not whether Iran is structurally identical to Pakistan. It is whether the pressures of war, combined with the internal dynamics of the Iranian system, could produce a similar configuration of power over time.
War and the reordering of power inside Iran
The debate over whether Iran could evolve toward a military-centered political order turns less on historical analogy than on the effects of war itself. External conflict does not simply pressure states from the outside. It alters their internal balance of power, often in ways that become visible only over time. In this sense, the current war is not just a strategic confrontation; it is a mechanism of political transformation.
One of the most consistent patterns in wartime is the elevation of coercive institutions. Militaries and security services gain prominence because they are tasked with defense, coordination, and survival. They receive greater resources, wider authority, and increased visibility in public life. Civilian and ideological institutions, by contrast, often see their relative influence diminish, not because they lose formal authority, but because governance priorities shift toward security.
In Iran, this dynamic carries particular weight. The Islamic Republic is not a unitary system but a constellation of institutions with overlapping mandates and sources of legitimacy. Under normal conditions, clerical authority, electoral mechanisms, and bureaucratic governance help maintain equilibrium. Under sustained conflict, however, that equilibrium is likely to tilt toward those institutions most directly engaged in managing the war.
The redistribution of power is not only institutional but also symbolic. War reshapes the narrative through which authority is justified. In peacetime, legitimacy has rested heavily on ideological foundations, including religious authority and revolutionary identity. In wartime, the ability to defend the nation, withstand external pressure, and ensure the state’s continuity becomes a more salient source of legitimacy. This shift does not necessarily displace ideology, but it can subordinate it to the imperatives of survival.
The IRGC is uniquely positioned within this context. Its role spans both the internal and external dimensions of the conflict.6It operates as a military force, a security apparatus, and a key actor in Iran’s regional strategy. As its role expands, so too does its capacity to shape decision-making and influence outcomes across the system.
War also tends to centralize authority. Decision-making becomes more concentrated, timelines compress, and informal channels can override formal procedures. In such environments, institutions that are cohesive, disciplined, and capable of acting quickly gain an advantage. The IRGC’s organizational structure may allow it to operate more effectively under these conditions than more diffuse or ideologically driven institutions.
At the societal level, war can produce complex and sometimes contradictory effects. It can generate national solidarity, even among populations otherwise discontented with their government. It can also deepen grievances, particularly if the costs of conflict are unevenly distributed. In either case, the demand for order and stability often increases, creating space for stronger security measures and greater tolerance for concentrated authority.
None of these dynamics guarantees a specific outcome. War can weaken regimes as well as strengthen them. It can expose internal fractures as easily as it can consolidate authority. But it consistently alters the relative weight of different actors within the state.
In Iran’s case, the critical question is how durable these shifts prove to be. If the institutions empowered by war retain their influence in the post-conflict period, the result may not be regime collapse, but transformation. Over time, this could produce a political order in which the military-security apparatus occupies a more central role, redefining the balance between ideology, governance, and coercion. This risk is heightened by the fact that the Supreme Leader Ayatollah Ali Khamenei was killed on the first day of the current war.
Seen in this light, the possibility of a Pakistan model is not simply a matter of structural comparison. It is a potential outcome of how war redistributes power, reshapes legitimacy, and reorders the internal logic of the state.
Comparative lessons: When militaries become political centers
The possibility that Iran could evolve toward a military-centered political order is not without precedent. While no comparison is exact, a number of states have experienced shifts in which military institutions, initially one actor among many, came to occupy a dominant position in political life. These cases do not provide a template for Iran’s future, but they illuminate the mechanisms through which such transformations occur.
Pakistan offers the most direct reference point. Over time, its military established itself as the ultimate arbiter of the political system without permanently displacing civilian institutions. This dominance did not emerge from a single rupture, but through a series of crises that elevated the military’s role as guardian of the state. External threats, internal instability, and weak civilian governance reinforced its institutional cohesion and legitimacy. The result was a system in which political competition persisted, but within boundaries shaped by the security establishment.
Egypt provides a different but related example. Following periods of upheaval, the military consolidated its position as the central pillar of the state. Unlike Pakistan, where civilian structures retain some autonomy, Egypt reflects a more direct and visible form of military dominance. Yet the underlying mechanism is similar. In moments of crisis, institutions capable of restoring order and projecting authority can accumulate both power and legitimacy, thereby reshaping the political system in their favor.
Algeria illustrates another variation. There, the security establishment has long functioned as the backbone of the regime, maintaining stability through a combination of coercion, controlled political participation, and economic influence. The system has proven resilient in the face of internal unrest and external pressure, in part because the military and intelligence services have remained cohesive and central to governance, even when operating behind a civilian facade.
Turkey offers a useful counterpoint. For decades, its military acted as a guardian of the state, intervening periodically to reset the political system. Over time, however, civilian leadership curtailed the military’s direct political role. This trajectory highlights an important caveat. Military dominance is not irreversible, and its durability depends on institutional cohesion, political leadership, and broader societal dynamics.
Taken together, these cases underscore several recurring patterns. Military institutions tend to rise to political prominence under conditions of sustained insecurity. Their organizational cohesion often exceeds that of their civilian counterparts. Their legitimacy is frequently tied to their perceived role as defenders of the state. Their influence can be exercised both directly and indirectly, through formal authority or informal control.
At the same time, these examples caution against simplistic analogy. Each case reflects a distinct historical and institutional context. The value of comparison lies not in identifying identical outcomes, but in understanding the processes through which power shifts within a state.
In this sense, the comparative record does not suggest that Iran will follow a predetermined path. It does, however, demonstrate that the emergence of a military-centered political order is a recurring response to the kinds of pressures Iran now faces.
Pathways to a ‘Pakistan model’ in Iran
If a military-centered political order is to emerge in Iran, it is unlikely to do so through a sudden rupture or formal declaration of military rule. More plausibly, such a transformation would unfold incrementally, building on trends already underway, through shifts that gradually redefine the balance of power within the existing system. The result would not be a clean institutional transition, but an accumulation of changes that, over time, produce a different political reality.
One possible pathway is war-driven consolidation. As the conflict continues, institutions most directly involved in managing it are likely to expand their authority. The IRGC, by virtue of its operational role, could gain increased influence over strategic decision-making, resource allocation, and national security policy. These gains may initially be justified as temporary measures, but could become institutionalized, particularly if the war reinforces perceptions of the IRGC as the most capable defender of the state.
A second pathway involves managed political adaptation. Existing civilian and clerical institutions would remain in place, but their autonomy would become increasingly constrained. Formal structures of governance would continue to function, including elections and administrative processes, but the range of acceptable political outcomes would narrow. Decision-making authority would shift informally toward security institutions, with continuity in form masking a deeper reordering of power.
A third pathway could emerge from internal fragmentation. Prolonged conflict and economic strain may intensify divisions within Iran’s political elite, including between clerical, technocratic, and security-oriented factions. In such a context, the IRGC could position itself as a stabilizing force, capable of preserving order and preventing systemic breakdown. This role would not require overt domination, but could involve acting as the ultimate arbiter in moments of crisis.
A fourth pathway centers on the institutionalization of wartime authority. If Iran emerges from the conflict without strategic defeat, the institutions most closely associated with managing the war are likely to translate their expanded influence into more formal and enduring roles in governance. This process would not rest on symbolic legitimacy alone, but on the normalization of their centrality to decision-making. Over time, what begins as wartime necessity could evolve into a more permanent reordering of authority, with military institutions shaping not only security policy but broader governance outcomes. This shift would strengthen its claim to a more prominent role in governance, not through formal authority alone, but through public and elite recognition.
These pathways are not mutually exclusive. Elements of each could unfold simultaneously, reinforcing one another over time. Nor do they require the displacement of existing institutions. A system resembling the Pakistan model could emerge even if clerical structures remain formally intact, provided that the effective center of power shifts toward the military-security apparatus.
The significance of these pathways lies not in predictive certainty, but in plausibility. They illustrate how a military-centered political order could take shape within the framework of the Islamic Republic, without requiring a clear break from it. In doing so, they challenge the assumption that Iran’s future must be defined by either continuity or collapse and instead point to a gradual yet potentially consequential transformation.
Limits and counterarguments
The possibility that Iran could evolve toward a military-centered political order is analytically compelling, but far from assured. A number of structural, institutional, and societal factors could constrain or complicate such a trajectory. Any serious assessment must account for these limits to avoid overstating the coherence or inevitability of the Pakistan model.
One important constraint lies within the military-security establishment itself. The Islamic Revolutionary Guard Corps is often treated as a unified actor, but like any large institution, it contains internal divisions, competing interests, and varying levels of cohesion. Differences across its economic, political, and operational components could limit its ability to act as a singular, dominant force. If these internal dynamics intensify under pressure, they could weaken rather than strengthen its capacity to consolidate power.
A second constraint concerns the clerical establishment. Although its authority may erode over time, it remains deeply embedded within the political system. Key institutions are designed to preserve their roles, and segments of the elite remain invested in maintaining the state’s ideological foundations. Resistance from clerical actors could slow or complicate any shift toward military primacy, particularly if such a shift is perceived as undermining the core identity of the Islamic Republic.
Public sentiment introduces further uncertainty. War can generate support for institutions associated with national defense, but it can also deepen dissatisfaction, especially if the costs of conflict are severe or prolonged. A move toward greater military influence in governance could provoke resistance among segments of the population already skeptical of state authority. The balance between acceptance and opposition would likely depend on how the war is experienced domestically and how its outcomes are perceived.
Economic constraints also matter. Sustaining a system in which military institutions play a central role requires resources, organizational capacity, and a degree of stability. Iran’s economy faces significant challenges, including sanctions, structural inefficiencies, and external pressures. These conditions could limit any single institution’s ability to consolidate and maintain dominance, particularly if economic decline intensifies internal competition.
External factors add another layer of complexity. Continued international pressure, regional dynamics, and the policies of major powers will shape Iran’s internal trajectory in ways that are difficult to predict. External threats may strengthen military institutions, but they can also expose vulnerabilities and generate new pressures that complicate internal consolidation.
Taken together, these considerations underscore a central point. The emergence of a military-centered political order in Iran is a plausible scenario, but not a predetermined one. It depends on the interplay of multiple variables, including institutional cohesion, elite competition, public response, and the evolving dynamics of the war.
Recognizing these limits does not weaken the argument. On the contrary, it strengthens it by situating the Pakistan model within a spectrum of possible outcomes rather than presenting it as an inevitable end state.
Conclusion: The scenario analysts are underestimating
As the war involving Iran, the United States, and Israel continues to unfold, much of the analysis remains focused on a familiar question: Will the Islamic Republic endure, or will it collapse under pressure? This binary framing, while intuitive, obscures a more consequential possibility. The most important transformation may not be whether the system survives, but how it changes in the process.
The analysis presented here suggests that a third trajectory deserves greater attention. Iran may emerge from the current conflict neither as a fundamentally unchanged Islamic Republic nor as a collapsed state. Instead, it could evolve into a system in which the military-security apparatus occupies a more central and decisive role in political life.
This outcome would not require the abandonment of existing institutions. Clerical structures, elections, and civilian governance could persist in form. But the effective center of power could shift toward those institutions most capable of managing conflict, maintaining order, and projecting authority. For external actors, such a shift would likely translate into a different pattern of state behavior. A system more heavily shaped by military-security institutions may prove more consistent in its strategic posture, but also less responsive to diplomatic engagement rooted in economic or political incentives. Depending on how legitimacy is redefined, this could result in a more pragmatic approach to certain external relationships, or, conversely, a more rigid, security-driven posture with reduced tolerance for compromise. In either case, the key change would lie in who defines national priorities and how those priorities are executed, with implications for everything from regional engagement to crisis escalation.
Over time, this would produce a system in which the boundaries of political life are defined less by ideological or electoral considerations and more by the preferences of a security establishment.
Such a trajectory would resemble, in important respects, the military’s role in Pakistan. The comparison is not exact, and Iran’s distinct historical and institutional characteristics may constrain the extent of such a transformation. Yet the relevance of the analogy lies in the logic it captures. Under conditions of sustained insecurity, cohesive and capable military institutions can move from being instruments of the state to becoming its central organizing force.
The ongoing war creates precisely the conditions under which such a shift becomes more plausible. It elevates coercive institutions, reshapes legitimacy, and concentrates authority in actors best positioned to ensure survival. These dynamics do not guarantee a particular outcome, but they increase the likelihood that power will accrue to those who control the means of force.
For analysts and policymakers, the implication is clear. Preparing for Iran’s future requires moving beyond the assumption that the system will either persist or collapse. It requires grappling with the possibility of transformation within the regime, and with the emergence of a political order in which military power plays a more decisive role. While this trajectory builds on patterns that have been evolving over time, it would mark a point at which the cumulative expansion of military influence crosses a threshold, fundamentally reshaping how authority is exercised within the system rather than simply extending existing dynamics.
The Pakistan model is not the only path forward for Iran, and it may not be the most probable. But it is a serious and underexamined scenario, one that aligns with the internal dynamics of wartime politics and the evolving structure of power within the Iranian state. To overlook it is to risk misunderstanding not only how Iran may change, but what kind of state it may become in the aftermath of war.
Acknowledgment
The author would like to express his deep appreciation to Dr. Bijan Khajehpour, a leading expert on Iran’s political economy and regional dynamics, for his insights and intellectual engagement. The ideas developed in this article were shaped in part by ongoing discussions with Dr. Khajehpour and by a presentation he delivered at the Center for International Private Enterprise, which the author had the privilege to attend alongside Dr. Vali Nasr. While the analysis presented here is solely the author’s, it has benefited greatly from these exchanges.
Program
Countries/Territories
Citations
For a range of perspectives on the stability and resilience of the Islamic Republic, see Karim Sadjadpour, Reading Khamenei: The World View of Iran’s Most Powerful Leader (Washington, DC: Carnegie Endowment for International Peace, 2009), https://ciaotest.cc.columbia.edu/wps/ceip/0031275/f_0031275_25314.pdf; and Suzanne Maloney, Iran’s Political Economy Since the Revolution (Cambridge: Cambridge University Press, 2015), https://www.cambridge.org/core/books/irans-political-economy-since-the-revolution/65EEC43831A96AB24D5544747E35D912. ↩
For an overview of Iran’s political system and its multiple centers of power, see Wilfried Buchta, Who Rules Iran? (Washington, DC: Washington Institute for Near East Policy, 2000), https://www.washingtoninstitute.org/policy-analysis/who-rules-iran-structure-power-islamic-republic; and Ali Alfoneh, Iran Unveiled: How the Revolutionary Guards Is Transforming Iran from Theocracy into Military Dictatorship (Washington, DC: AEI Press, 2013), https://www.aei.org/research-products/book/iran-unveiled-how-the-revolutionary-guards-is-turning-theocracy-into-military-dictatorship/. ↩
For analysis of Pakistan’s civil-military relations and the military’s role as a dominant political actor, see Ayesha Siddiqa, Military Inc.: Inside Pakistan’s Military Economy (Oxford: Oxford University Press, 2007), https://www.plutobooks.com/product/military-inc; and C. Christine Fair, Fighting to the End: The Pakistan Army’s Way of War (Oxford: Oxford University Press, 2014), https://academic.oup.com/book/27124. ↩
Hadi Kahalzadeh, “The Economic Dimensions of a Better Iran Deal,” Quincy Institute for Responsible Statecraft, June 5, 2025, https://quincyinst.org/research/the-economic-dimensions-of-a-better-iran-deal/. ↩
On Iran’s political economy and the interaction between state, business, and governance structures, see the work of Bijan Khajehpour on private sector development and political reform in Iran, including Bijan Khajehpour, “Iran’s Economy,” in Iran at the Crossroads, eds. John Esposito and R.K. Ramazani (New York: Palgrave Macmillan, 2001), 93-122, https://link.springer.com/chapter/10.1007/978-1-137-07175-0_6#editor-information. ↩
The Constitution of the Islamic Republic of Iran, Article 150, defines the role of the Islamic Revolutionary Guard Corps as “guarding the Revolution and its achievements,” distinguishing it from the regular armed forces, which are tasked with defending the country’s territorial integrity. See “Iran (Islamic Republic of) 1979 (rev. 1989),” Constitute Project, https://www.constituteproject.org/constitution/Iran_1989. ↩